系列导读: 上一篇我们搭建好了 S3 触发模式的 CI/CD 流水线。但实际使用中会遇到很多意想不到的问题——重复触发、权限不足、路径错误、部署失败…… 本篇盘点 8 个最常见的大坑,帮你少走弯路。
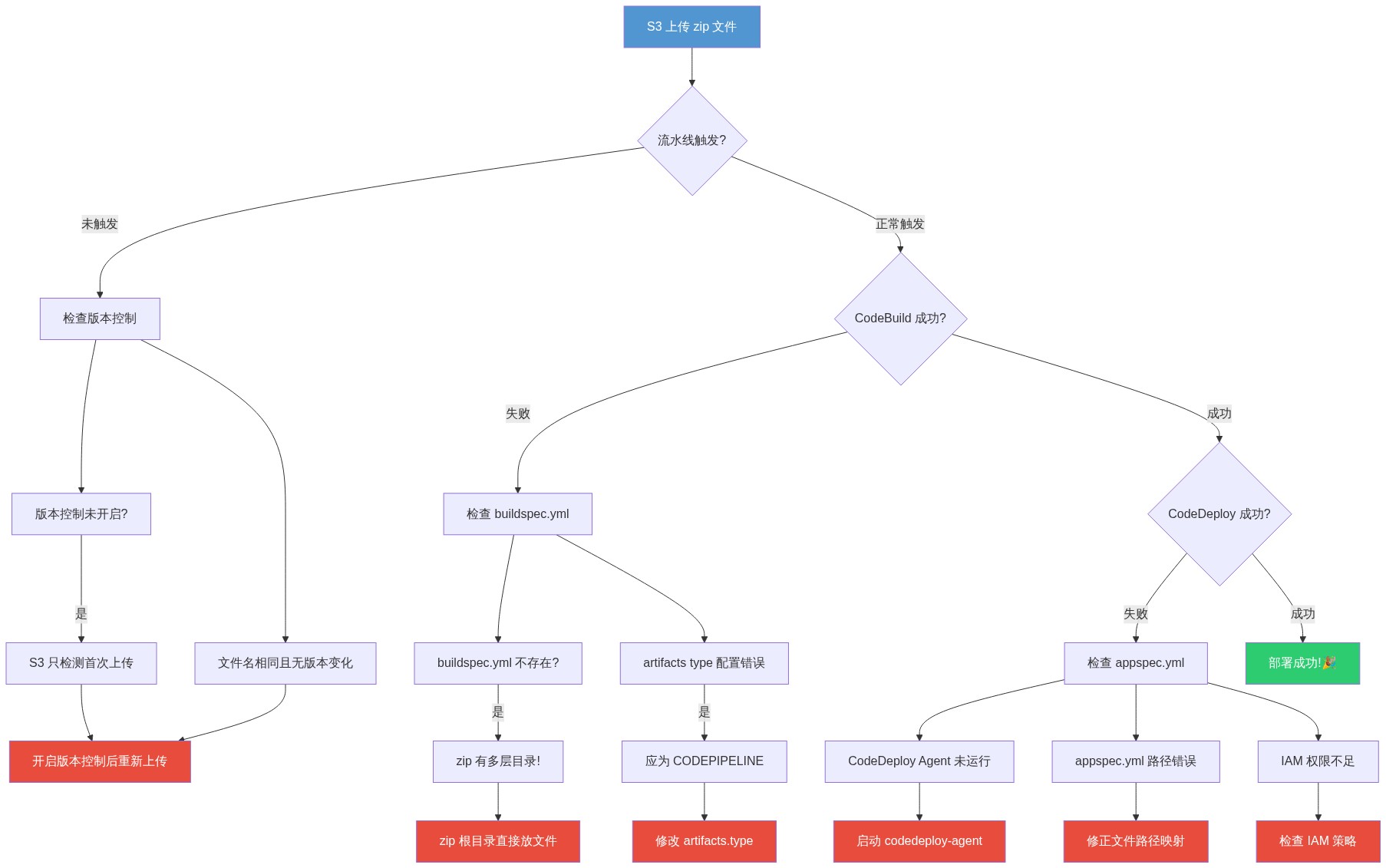
快速排障流程图

当你遇到问题不知道怎么排查时,先看这张图 👆
坑 1:S3 上传不触发流水线
现象
aws s3 cp 上传 zip 文件后,CodePipeline 没有任何动静,等了 2 分钟也没反应。
原因
S3 存储桶未开启版本控制。 这是 90% 的新手都会遇到的问题。
CodePipeline 的 S3 源动作有两种检测方式:
轮询模式(
PollForSourceChanges: "true"):定期检测对象的新版本事件通知模式:通过 EventBridge 事件触发
两种模式都依赖版本控制。如果没有版本控制,上传同名称文件时 S3 只是覆盖原文件,没有新的版本 ID,CodePipeline 检测不到变化。
解决方案
# 检查版本控制状态
aws s3api get-bucket-versioning --bucket your-bucket-name
# 如果返回空对象 {} 或 Status=Suspended,说明版本控制没开启
# 开启版本控制
aws s3api put-bucket-versioning \
--bucket your-bucket-name \
--versioning-configuration Status=Enabled
# 确认已开启
aws s3api get-bucket-versioning --bucket your-bucket-name
# 应返回: {"Status": "Enabled"}
验证方法
开启版本控制后,重新上传一次,然后立即查看流水线状态:
# 上传
aws s3 cp mfmsapp-v1.zip s3://your-bucket/mfmsapp-v1.zip
# 检查流水线
aws codepipeline get-pipeline-state --name mfmsapp-pipeline \
--query 'stageStates[].latestExecution.status' --output text
⚠️ 关键提醒: 如果你之前已经创建好了流水线,才想起来没开版本控制。你需要在 CodePipeline 中编辑流水线,把 Source 阶段的
PollForSourceChanges重新设为true,或者重新上传一次源文件来触发。
坑 2:CodeBuild 找不到 buildspec.yml
现象
Source 阶段成功(S3 已经上传了),但 Build 阶段失败,错误信息类似:
CLIENT_ERROR: open /codebuild/output/srcXXXXXXX/src/buildspec.yml: no such file or directory
原因
zip 包的目录结构不对。 这是第二大坑。
错误做法 ❌
# 在 v1 目录外执行
zip -r mfmsapp-v1.zip v1/
这样打包后的 zip 结构是:
v1/
├── main.go
├── go.mod
├── buildspec.yml <-- 实际路径是 v1/buildspec.yml
└── appspec.yml
CodeBuild 把 zip 解压到 /codebuild/output/srcXXX/src/ 后,直接在根目录找 buildspec.yml,但实际文件在 v1/buildspec.yml,所以找不到。
正确做法 ✅
# 进入源码目录,在内部打包
cd v1/
zip -r ../mfmsapp-v1.zip .
cd ..
# 或者用 -j (junk paths) 忽略路径,只保留文件名
正确的 zip 结构:
mfmsapp-v1.zip
├── main.go
├── go.mod
├── buildspec.yml <-- 根目录,CodeBuild 能找到!
├── appspec.yml
└── scripts/
├── start.sh
├── before_install.sh
└── after_install.sh
验证 zip 结构
# 查看 zip 包内容
unzip -l mfmsapp-v1.zip
# 确认 buildspec.yml 在根目录(没有前缀路径)
坑 3:构建产物无法传递给 CodeDeploy
现象
CodeBuild 构建成功,但 CodeDeploy 阶段报错:
The input artifact of type CODEPIPELINE is missing
原因
CodeBuild 项目的 artifacts.type 不是 CODEPIPELINE。
如果你在创建 CodeBuild 项目时把 artifacts.type 设成了 S3(或者用控制台时没注意),构建产物会写到 S3 桶而不是 CodePipeline 的内部存储。CodePipeline 拿不到产物,传给 CodeDeploy 的就是空的。
错误配置
{
"artifacts": {
"type": "S3", // ❌ 错了!
"location": "my-bucket"
}
}
正确配置
{
"artifacts": {
"type": "CODEPIPELINE" // ✅ 正确
}
}
修复方法
# 更新 CodeBuild 项目
aws codebuild update-project \
--name mfmsapp-build \
--artifacts type=CODEPIPELINE
⚠️ 关键提醒: 当 CodeBuild 作为 CodePipeline 的一个阶段时,必须使用
type: CODEPIPELINE。只有独立使用的 CodeBuild 项目才用type: S3。
坑 4:S3 重复触发导致构建爆炸
现象
上传一次 zip 文件,CodePipeline 却触发了多次运行。更严重的是,如果流水线本身会上传产物到同一个桶,就会形成无限循环。
原因
当你同时启用了两种触发方式:
PollForSourceChanges: "true"(轮询)S3 事件通知 → EventBridge → CodePipeline
两个触发器同时起作用,一次上传 → 两个事件 → 两次执行。
解决方案
方案 A:只用轮询(推荐,简单)
{
"configuration": {
"S3Bucket": "your-bucket",
"S3ObjectKey": "mfmsapp-v1.zip",
"PollForSourceChanges": "true" // 只用这一个
}
}
不需要额外配置 S3 事件通知。CodePipeline V2 管道默认轮询间隔约 1 分钟。
方案 B:只用事件通知(实时触发)
{
"configuration": {
"S3Bucket": "your-bucket",
"S3ObjectKey": "mfmsapp-v1.zip",
"PollForSourceChanges": "false" // 关掉轮询
}
}
同时配置 EventBridge:
aws events put-rule \
--name "CodePipelineS3Trigger" \
--event-pattern '{
"source": ["aws.s3"],
"detail-type": ["Object Created"],
"detail": {
"bucket": {
"name": ["your-bucket"]
},
"object": {
"key": ["mfmsapp-v1.zip"]
}
}
}' \
--state ENABLED
🚫 不要用方案 C:两种同时启用
{
"PollForSourceChanges": "true" // 同时还有 EventBridge 规则
}
这就是重复触发的罪魁祸首!
验证是否重复触发
# 查看流水线执行历史
aws codepipeline list-pipeline-executions \
--pipeline-name mfmsapp-pipeline \
--max-results 5
# 如果一次上传对应多个执行记录,说明重复触发了
坑 5:CodeDeploy Agent 未运行
现象
Build 阶段成功后,Deploy 阶段一直卡着或者直接失败,错误:
The deployment timed out while waiting for instances to report healthy status.
原因
EC2 实例上的 CodeDeploy Agent 没有启动,原因可能是:
实例重启后没有设置自启动
agent 崩溃
根本没有安装
解决方案
# 通过 SSM 或 SSH 连接到 EC2,运行以下命令
# 1. 检查 agent 状态
sudo systemctl status codedeploy-agent
# 2. 如果没安装,安装 agent(Amazon Linux 2023)
sudo dnf update -y
sudo dnf install -y ruby
sudo dnf install -y wget
wget -P /tmp https://aws-codedeploy-ap-northeast-1.s3.ap-northeast-1.amazonaws.com/latest/install
chmod +x /tmp/install
sudo /tmp/install auto
# 3. 启动并设置开机自启
sudo systemctl start codedeploy-agent
sudo systemctl enable codedeploy-agent
sudo systemctl status codedeploy-agent
自动确保 agent 运行
在 EC2 的 用户数据(User Data) 中加入安装脚本:
#!/bin/bash
# 确保 CodeDeploy Agent 运行
dnf update -y
dnf install -y ruby wget
wget -P /tmp https://aws-codedeploy-ap-northeast-1.s3.ap-northeast-1.amazonaws.com/latest/install
chmod +x /tmp/install
/tmp/install auto
systemctl start codedeploy-agent
systemctl enable codedeploy-agent
坑 6:appspec.yml 路径映射错误
现象
CodeDeploy 开始部署,但文件没有正确复制到目标目录。
原因
buildspec.yml 的 artifacts 路径和 appspec.yml 的 source 路径不匹配。
这是最容易被忽视的坑。CodeDeploy 的 source 路径是相对于构建产物根目录的。
错误配置
# buildspec.yml
artifacts:
files:
- '**/*' # 所有文件
base-directory: build # 相对于 build 目录
discard-paths: yes
# appspec.yml
files:
- source: ./mfmsapp # ❌ 多了 ./ 前缀
destination: /opt/mfmsapp
正确配置
# buildspec.yml
artifacts:
files:
- mfmsapp
- appspec.yml
- scripts/start.sh
discard-paths: yes
# appspec.yml
files:
- source: mfmsapp # ✅ 文件名精确匹配
destination: /opt/mfmsapp
- source: scripts/start.sh
destination: /opt/mfmsapp/scripts
💡 关键规则:
source路径不能以/开头,是相对于构建产物根目录的相对路径。
坑 7:IAM 权限不足但报错信息不明确
现象
CodePipeline 运行失败,但错误信息只有一行:
Execution failed: The action failed because the service role does not have sufficient permissions.
没有告诉你具体缺少什么权限。
解决方案
快速修复(学习阶段)
直接附加托管策略:
# CodePipeline 角色
aws iam attach-role-policy \
--role-name AWSCodePipelineServiceRole \
--policy-arn arn:aws:iam::aws:policy/AWSCodePipelineServiceRole
# CodeBuild 角色
aws iam attach-role-policy \
--role-name AWSCodeBuildServiceRole \
--policy-arn arn:aws:iam::aws:policy/AWSCodeBuildAdminAccess
# CodeDeploy 角色
aws iam attach-role-policy \
--role-name AWSCodeDeployRole \
--policy-arn arn:aws:iam::aws:policy/service-role/AWSCodeDeployRole
生产环境:最小权限
生产环境不要直接用托管策略。按实际需要的权限自定义:
{
"Version": "2012-10-17",
"Statement": [
{
"Sid": "S3Access",
"Effect": "Allow",
"Action": [
"s3:GetObject",
"s3:GetObjectVersion"
],
"Resource": "arn:aws:s3:::your-bucket/*"
},
{
"Sid": "CodeBuild",
"Effect": "Allow",
"Action": [
"codebuild:StartBuild",
"codebuild:BatchGetBuilds"
],
"Resource": "arn:aws:codebuild:region:account:project/mfmsapp-build"
},
{
"Sid": "CodeDeploy",
"Effect": "Allow",
"Action": [
"codedeploy:CreateDeployment",
"codedeploy:GetDeployment"
],
"Resource": "arn:aws:codedeploy:region:account:*"
}
]
}
坑 8:多 Region 资源不匹配
现象
CodePipeline 在 ap-northeast-1,但 S3 桶在 us-east-1,构建一直失败。
原因
CodePipeline 的所有服务必须在同一个 Region。
S3 源桶必须与 Pipeline 同 Region
CodeBuild 项目必须与 Pipeline 同 Region
CodeDeploy 必须在同 Region
解决方案
创建资源时确保 Region 一致:
# 统一设置变量
export AWS_REGION="ap-northeast-1"
# 所有命令都带 --region 参数(或设置环境变量)
aws s3api create-bucket \
--bucket my-bucket \
--region $AWS_REGION
aws codebuild create-project \
--name mfmsapp-build \
--region $AWS_REGION \
# ... 其他参数
排障速查表
完整排障清单
遇到问题时,按顺序检查:
S3 版本控制已开启? →
aws s3api get-bucket-versioningzip 包根目录有 buildspec.yml? →
unzip -l file.zip | headCodeBuild artifacts.type = CODEPIPELINE? → 检查项目配置
没有同时配置轮询和事件? → 只选一种触发方式
CodeDeploy Agent 正在运行? →
systemctl status codedeploy-agentappspec source 不以
/开头? → 检查路径IAM 角色有足够的权限? → 附加托管策略测试
所有资源在同一个 Region? → 检查 AWS_REGION
下一篇预告
第 04 篇:CodeCommit 触发模式 —— 从零搭建完整 CI/CD 流水线
上一篇用的是 S3 上传触发,每次还得手动 zip。第 04 篇我们升级玩法,用 CodeCommit Git 仓库作为代码源,实现每次 git push 自动触发构建部署,完全不需要手动上传。
本文档内容基于 2026 年 4 月 AWS 官方文档整理。AWS 服务可能随时更新,如遇差异请以 AWS 官方文档 为准。